建物を火災から守る耐火被覆

保険を知りたい
先生、「耐火被覆」ってどういう意味ですか?難しそうです。

保険アドバイザー
そうだね、少し難しい言葉だね。「耐火被覆」とは、建物などを火事から守るために、燃えにくい材料で覆うことだよ。例えば、コンクリートやモルタルを表面に塗ったり、耐火性の板で覆ったりすることだね。

保険を知りたい
つまり、燃えにくいもので包んで守るってことですね。どんな時に必要になるんですか?

保険アドバイザー
そうだね。建物の柱や梁など、火事で燃えてしまうと建物が倒壊してしまう恐れのある部分を火から守るために使われるよ。他にも、配管やダクトなどにも使われることがあるよ。
耐火被覆とは。
火に強い材料で覆うことを指す「耐火被覆」について説明します。耐火被覆とは、モルタルやパーライト、吹き付けられた石綿、あるいはあらかじめ型に入れて作られたコンクリート板など、火に強い材料で覆うことを言います。
耐火被覆とは

耐火被覆は、火災時の建物の安全を守る上で欠かせないものです。火災が発生すると、建物内部は高温に包まれます。特に鉄骨造の建物では、鉄骨が高温にさらされると急速に強度が低下し、最悪の場合、建物が崩壊する危険性があります。耐火被覆は、この熱から構造部材を守る役割を果たします。
耐火被覆は、構造部材に施される被覆材で、火災の熱を遮断し、部材の温度上昇を抑えることで、一定時間、建物の強度を保ちます。これは、火災発生時における人命救助や延焼防止に大きく貢献します。火災が起きた際、避難するための時間を稼ぎ、延焼を防ぐことで被害を最小限に抑えることができるのです。
耐火被覆には、モルタルやコンクリート板、吹付け材など様々な種類があります。建物の用途や構造、火災時の想定温度、必要な耐火時間などに応じて、適切な材料が選定されます。例えば、劇場や体育館などの大きな空間を持つ建物では、高い耐火性能が求められるため、厚みのある耐火被覆が用いられることが多いです。また、住宅のような比較的小規模な建物では、比較的薄い耐火被覆が用いられることもあります。
耐火被覆は、普段は目に触れる機会が少ないため、その存在を意識することはあまりありません。しかし、私たちの安全な暮らしを守る上で、非常に重要な役割を担っています。建物の安全性は、目に見える部分だけでなく、こうした隠れた部分の技術によって支えられていると言えるでしょう。
| 耐火被覆の役割 | 種類 | 重要性 |
|---|---|---|
| 火災時の熱から構造部材(鉄骨など)を保護し、一定時間建物の強度を保つ。避難時間の確保、延焼防止に貢献。 | モルタル、コンクリート板、吹付け材など。建物用途、構造、想定温度、必要耐火時間に応じて選定。 | 人命救助、延焼防止、被害最小限化に不可欠。安全な暮らしを支える重要な技術。 |
耐火被覆の種類

建物が火災にあった際に、構造を守るためには耐火被覆が欠かせません。この耐火被覆には、様々な種類があり、それぞれに特徴があります。建物の構造や用途、施工のしやすさなどを考えて、最適なものを選ぶ必要があります。
まず、広く使われているのがモルタルです。これは、セメントと砂を水で練り混ぜたもので、施工がしやすく価格も安いのが特徴です。多くの建物で手軽に耐火性能を確保できるため、普及しています。
次に、パーライトと呼ばれるものがあります。これは、火山岩の一種であるパーライトを高温で加熱処理して発泡させた、軽い骨材です。断熱性に優れているため、火災時の温度上昇を抑える効果が高く、建物の安全性をより高めることができます。
複雑な形の部材にも施工しやすいのが、吹き付け材です。専用の機械を使って吹き付けるため、どんな形にも隙間なく被覆できます。柱や梁など、複雑な形状の構造部材に最適です。
工場であらかじめ型どおりに作られたコンクリート板を取り付けるのが、プレキャストコンクリート板です。現場でコンクリートを練る必要がなく、工期を短縮できるという利点があります。また、品質が安定しているのもメリットです。
近年は、より軽く、施工しやすい材料の開発も進んでいます。技術の進歩により、耐火被覆の選択肢はさらに広がり、様々なニーズに対応できるようになっています。建物の安全を守るためには、適切な耐火被覆を選ぶことが重要です。
| 種類 | 特徴 |
|---|---|
| モルタル | 施工がしやすく価格も安い |
| パーライト | 断熱性に優れているため、火災時の温度上昇を抑える効果が高く、建物の安全性をより高める |
| 吹き付け材 | 複雑な形にも施工しやすい。どんな形にも隙間なく被覆できる。 |
| プレキャストコンクリート板 | 工期を短縮できる。品質が安定している。 |
| 新素材 | より軽く、施工しやすい。 |
耐火被覆の重要性

火災は私たちの生活に大きな脅威をもたらす恐ろしい災害です。人命が失われるだけでなく、財産にも甚大な被害を与えます。火災から命と財産を守るために、建物の安全対策は非常に重要です。その中でも、耐火被覆は建物の強度を保ち、火災の被害を軽減する上で重要な役割を担っています。
耐火被覆とは、鉄骨や柱などの建物の構造部材に施される、火災の熱から建物を守る被覆材のことです。火災が発生すると、高温の炎によって建物の構造部材の温度が上昇し、強度が低下します。鉄骨であれば、高温になると柔らかくなり、建物の倒壊につながる危険性があります。耐火被覆は、火災の熱から構造部材を保護し、一定時間、部材の温度上昇を抑制することで、建物の倒壊を防ぎ、避難時間を確保します。
特に、多くの人が利用する高層建築物や大規模な商業施設、病院や学校などの公共施設では、火災発生時の安全確保は極めて重要です。多くの人が一度に避難する必要があるため、建物の倒壊を防ぎ、安全な避難経路を確保することは、人命救助に直結します。耐火被覆は、火災発生時に建物の構造を維持し、避難時間を稼ぐことで、人命を守るための重要な役割を果たします。
また、耐火被覆は建物の資産価値を守る上でも重要です。火災による建物の損害は甚大であり、建物の改修や建て替えには多額の費用がかかります。耐火被覆によって火災による損害を最小限に抑えることは、建物の資産価値を維持し、事業の継続性を確保することにつながります。火災保険の保険料にも影響を与える可能性があり、長期的な視点からも、耐火被覆は建物の維持管理に欠かせない要素と言えるでしょう。
| 耐火被覆のメリット | 説明 |
|---|---|
| 命を守る |
|
| 財産を守る |
|
耐火被覆の施工

建物火災から命と財産を守るためには、火災時の延焼を防ぎ、建物の倒壊までの時間を稼ぐことが重要です。そのために、建物の主要な構造部分には、耐火被覆が施工されます。耐火被覆とは、鉄骨や木造などの構造材に火災時の熱から守る被覆材を施す工事のことです。この耐火被覆の施工は、専門の業者によって行われます。耐火被覆工事は、建物の安全性を確保するために非常に重要な工事であり、専門的な知識と技術を持った業者が施工する必要があります。
耐火被覆の施工方法は、被覆材の種類によって大きく異なります。代表的な被覆材として、モルタルや吹付け材、プレキャストコンクリート板などがあります。モルタルや吹付け材は、専用の機械を使って構造材に吹き付けたり、塗り付けたりします。均一な厚さで施工するために、熟練した技術が必要となります。一方、プレキャストコンクリート板は、工場で成型されたものをクレーンなどを用いて、構造材に取り付けます。それぞれの被覆材には、それぞれに適した工法があり、建物の構造や用途、施工現場の状況などを考慮して、最適な工法が選定されます。建物の構造によっては、施工が難しい場合もあるため、綿密な計画と正確な施工が求められます。
耐火被覆工事は、ただ被覆材を施工すれば良いというものではありません。施工後には、所定の性能が確保されているかを確認するための検査が必ず行われます。検査では、被覆材の厚さや密度、付着強度などが確認されます。これらの検査によって、施工が適切に行われ、火災時に所定の耐火性能を発揮できるかを確認します。適切な施工と検査を行うことで初めて、耐火被覆の性能を最大限に発揮し、建物の安全性を確保することができるのです。
耐火被覆工事は、専門性の高い工事です。施工業者を選ぶ際には、経験や実績、技術力などを十分に確認することが重要です。信頼できる業者を選ぶことで、建物の安全性を確保し、安心して暮らせる環境を築くことができます。
| 項目 | 内容 |
|---|---|
| 目的 | 建物火災から命と財産を守る。延焼を防ぎ、建物の倒壊までの時間を稼ぐ。 |
| 対象 | 鉄骨や木造などの構造材 |
| 施工者 | 専門の業者 |
| 種類 | モルタル、吹付け材、プレキャストコンクリート板など |
| 施工方法 |
|
| 選定基準 | 建物の構造や用途、施工現場の状況 |
| 検査 | 被覆材の厚さ、密度、付着強度などを確認 |
| 業者選定 | 経験、実績、技術力を確認 |
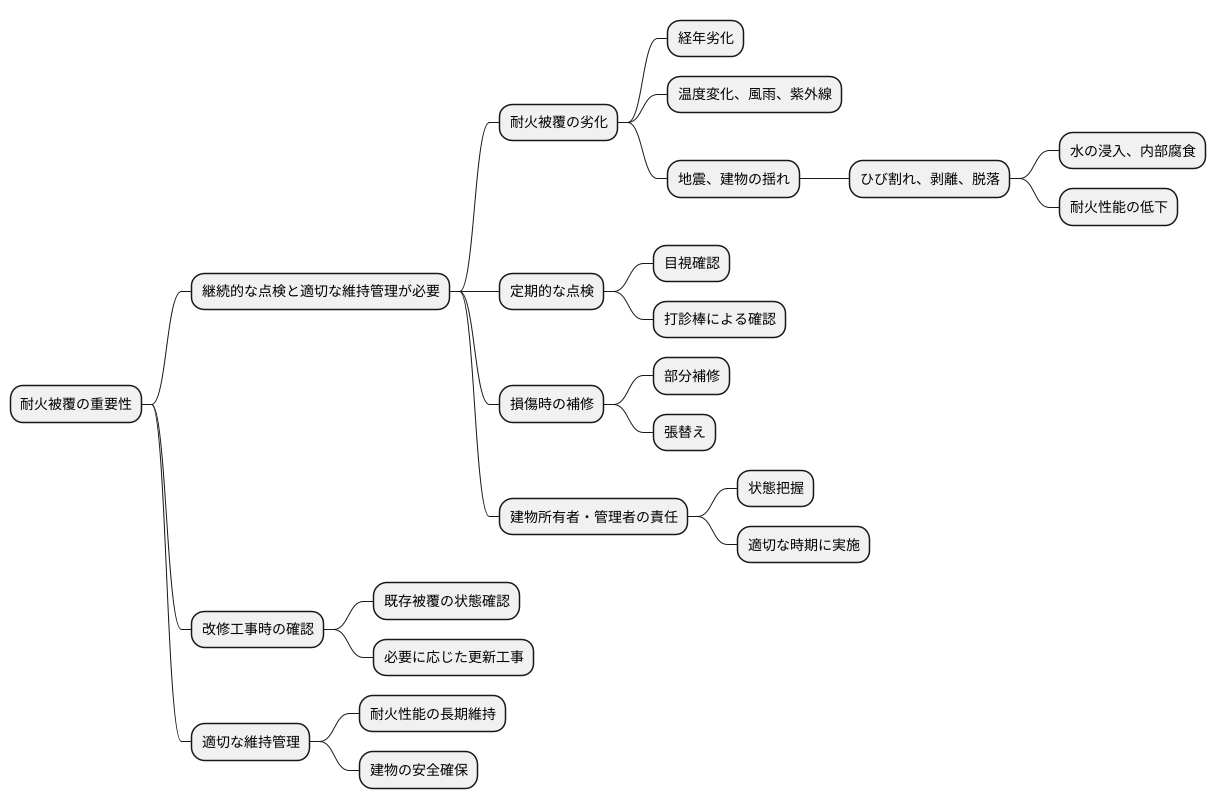
耐火被覆の維持管理

建物が火災にあった際に、建物の構造を守るためには耐火被覆が重要な役割を担っています。しかし、耐火被覆は施工して終わりではなく、継続的な点検と適切な維持管理が不可欠です。耐火被覆は、時間の経過とともに劣化したり、地震などの外的要因で損傷を受けたりするため、定期的な点検が必要です。
耐火被覆の劣化は、材料そのものの老朽化によるものや、温度変化、風雨、紫外線など様々な要因が考えられます。また、地震や建物の揺れにより、被覆材にひび割れや剥離、脱落が生じることもあります。小さなひび割れであっても、放置するとそこから水が浸入し、内部の腐食を進行させる可能性があります。さらに、その損傷が大きくなると、火災時に耐火被覆本来の性能を発揮できなくなる恐れがあります。したがって、定期的な点検を行い、損傷の早期発見に努めることが重要です。
点検では、目視による外観確認だけでなく、打診棒などを用いて被覆材の浮きや剥離がないかを確認することも大切です。もし損傷が発見された場合は、その程度に応じて速やかに補修工事を行う必要があります。軽微な損傷であれば部分的な補修で済む場合もありますが、広範囲にわたる損傷の場合は、被覆材の張替えなどの大規模な修繕が必要となることもあります。建物の所有者や管理者は、耐火被覆の状態を常に把握し、必要な対策を適切な時期に実施する責任があります。
さらに、建物の改修工事を行う際には、既存の耐火被覆の状態を確認することも重要です。改修工事によって建物の構造や用途が変更される場合、既存の耐火被覆が新たな条件に適合しているかを確認し、必要に応じて更新工事を行う必要があります。適切な維持管理を行うことで、耐火被覆の性能を長期にわたって維持し、建物の安全性を確保することができます。建物の火災安全対策にとって、耐火被覆の維持管理は欠かせない要素であることを認識し、適切な対策を講じることが重要です。



